上海优比施电子科技有限公司欢迎您! 老网站入口/收藏本站/网站地图
优比施

设备、仪器停电不断电系统定制ups不间断电源、铅酸蓄电池、交流稳压器-应急稳定安全

 售前:400-699-1236
售后:400-777-6028

最新电源设备资讯
当前位置: 首页 » 优比施新闻 » 常见问题 » 施耐德ups故障处理方式,对照表处理方式说明书!

施耐德ups故障处理方式,对照表处理方式说明书!

文章出处:   责任编辑:   发布时间:2021-04-07 21:55:38    点击数:-   【

ups电源是一种设备,不管哪种设备在使用中随着时间的推移或多或少会出现一些故障,如果施耐德ups电源出现故障的话应该如何解决呢?下面罗列了一些具体的故障现在及排除处理方式,还有对照表处理方式说明书,希望能帮助大家。

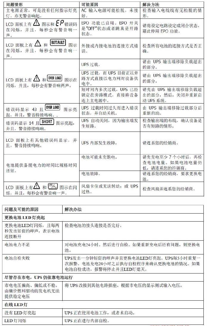
施耐德ups故障对照表:

1

施耐德UPS电源常见故障处理方式:

1.在线互动施耐德UPS电源有市电时,施耐德UPS电源输出正常,无市电时蜂鸣器长时间鸣响无输出。

故障分析:从电池和逆变器部分故障的现象来看,可以按照以下程序进行检查:

检查电池电压,查看电池是否充电不足。如果电池电量不足,请检查电池本身是否有故障或充电电路是否有故障。

如果电池的工作电压正常,检查逆变器的驱动电路是否正常工作。如果驱动电路的输出正常,则变频器损坏。

如果逆变器驱动电路工作不正常,检查波形发生电路是否输出脉宽调制控制信号。如果输出控制信号,故障出在逆变器驱动电路。

如果波形发生电路没有PWM控制信号输出,则检查其输出是否因保护电路的运行而受阻,如果是,则查明保护原因;

如果保护电路不工作,工作电压正常,但波形发生电路没有PWM波形输出,说明波形发生电路损坏。

2.电池电压低,但充电十几个小时仍无法充电。

故障分析:从电池或充电电路有故障的现象来判断,可以按照以下步骤进行检查:

检查充电电路的输入输出电压是否正常;

如果充电电路输入正常,输出不正常,则断开电池,重新测试;如果仍然不正常,则充电电路有故障;

如果断开电池后充电电路的输入输出正常,说明电池已经因长期不充电、过放电或达到使用寿命而损坏。

3.施耐德UPS电源开启,面板无显示,UPS不工作。

故障分析:从故障现象来看,故障在于市电输入、蓄电池和辅助电源电路;

检查市的电输入保险丝是否烧断;

若市电气输入保险丝完好,检查电池保险是否烧坏,因为有些UPS在自检未检测到电池电压时会关闭UPS的所有输出和显示;

如果电池安全,检查辅助电源电路是否正常。

5.当不间断电源接通电源时,不间断电源面板上的低电池电压指示灯将为长亮,每次不间断电源接通时蜂鸣器将持续鸣响。

根据上述故障现象,可以判断故障是由电池电压低引起的,导致不间断电源启动不成功。取出电池并均匀充电(所有电池并联充电)。如果仍然不成功,只需更换电池。

施耐德UPS电源常见故障说明书:

2


3

此文关键字:施耐德ups故障处理方式